Информация о файле
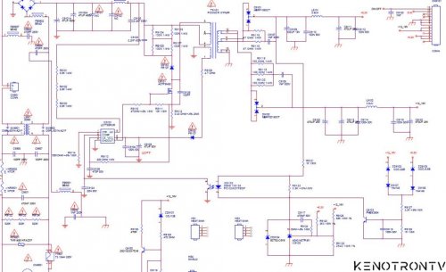
LCD TV 24E300R
CPU RTD2674U
LQFP-216
E-PAD
U401 SCALER RTD2674U-GR LQFP216
U703 HF LDO AP1117DG-13 1A ADJ TO252-3L
U702 DC/DC AT1529F11U 3.2A SOP-8
U701 DC/DC AT1529F11U 3.2A SOP-8
U105 IC G965-25ADJPIUF 1.8A SOP-8
U402 DRAM W9425G6JH-4 256MB TSOPII-66
FLASH W25Q32BVSSIG 32MB SOP-8
Power
IC 9101 LD7750RGR
Q9101 AOTF8N65
5V For TUNER F35CT-2-E
U602 R2A15112FP
IC8501 PF7001S

Рекомендуемые комментарии
Напишите свой первый подробный комментарий!
Для публикации сообщений создайте учётную запись или авторизуйтесь
Вы должны быть пользователем, чтобы оставить комментарий
Создать аккаунт
Это очень просто!
РегистрацияВойти
Уже есть аккаунт? Войти в систему.
Войти