Информация о файле
Рубин RB-22 SE5 FT2C
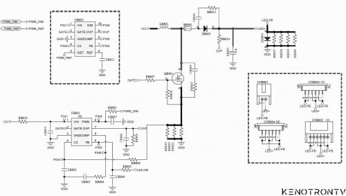
TP.S512.PA63 circuit diagram
ASANO.3 firware RB-22SE5(7)FT2C 1W045009_A-15050_22M1A_TP.S512.PA63_20151212-002347_M215HJJ-P02_4 3W_Rubin_YX-CY309E
ASANO.3 firware RB-24SE5(7)T2C 1W045009_A-15050_24M1A_TP.S512.PA63_20151212-002915_HV236WHB-N00_4 3W_Rubin_YX-CY309E
RB-24S-1(S2_EU.code.bin)

Рекомендуемые комментарии
Напишите свой первый подробный комментарий!
Для публикации сообщений создайте учётную запись или авторизуйтесь
Вы должны быть пользователем, чтобы оставить комментарий
Создать аккаунт
Это очень просто!
РегистрацияВойти
Уже есть аккаунт? Войти в систему.
Войти