banned Опубликовано 3 апреля, 2019 Опубликовано 3 апреля, 2019 Навигатор DEXP нужна помощь определить DC-DC микросхему S3542 sot-23-6 Это скрытый контент, для просмотра сообщения Вы должны быть Участником форума. Войти или Регистрация
Гость AleksandrBurkov Опубликовано 3 апреля, 2019 Опубликовано 3 апреля, 2019 Может так попробовать !
banned Опубликовано 3 апреля, 2019 Автор Опубликовано 3 апреля, 2019 4 минуты назад, AleksandrBurkov сказал: Может Это скрытый контент, для просмотра сообщения Вы должны быть Участником форума. Войти или Регистрация попробовать ! не то . 3,7 в или 5 в вход . И все в таблице понулям . распиновка микры ( что мог отследить . 1 выв . выход на дроссель и диод 2 выв минус питания 3 выв хз 4 выв хз 5 выв вход питания и второй вывод дросселя 6 выв хз
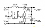
Гость AleksandrBurkov Опубликовано 3 апреля, 2019 Опубликовано 3 апреля, 2019 @makar.i попробуй mt3608 например отрегулируй по обратной связи как тебе нужно, согласно нужному выходному напряжению
banned Опубликовано 3 апреля, 2019 Автор Опубликовано 3 апреля, 2019 В 03.04.2019 в 11:08, AleksandrBurkov сказал: @makar.i попробуй mt3608 например Это скрытый контент, для просмотра сообщения Вы должны быть Участником форума. Войти или Регистрация отрегулируй по обратной связи как тебе нужно, согласно нужному выходному напряжению знать бы какое оно должно быть ) в общем аппарат живой , осталось дело за малым Это скрытый контент, для просмотра сообщения Вы должны быть Участником форума. Войти или Регистрация Это скрытый контент, для просмотра сообщения Вы должны быть Участником форума. Войти или Регистрация Это скрытый контент, для просмотра сообщения Вы должны быть Участником форума. Войти или Регистрация
banned Опубликовано 3 апреля, 2019 Автор Опубликовано 3 апреля, 2019 есть B6287m он же SX1308 он же МТ3608 , поставил не включается вообщ или по току не прет или не то
banned Опубликовано 3 апреля, 2019 Автор Опубликовано 3 апреля, 2019 1 выв . выход на дроссель и диод 2 выв минус питания 3 выв 0,5 В ПРИ включеном и выключеном состоянии 4 выв 3,0 В ПРИ включеном и выключеном состоянии 5 выв вход питания и второй вывод дросселя 6 выв хз
Гость Опубликовано 3 апреля, 2019 Опубликовано 3 апреля, 2019 С номерацией выводов правильно определились?
verniy68 Опубликовано 4 апреля, 2019 Опубликовано 4 апреля, 2019 @makar.i , ты делаешь ставку на DC/DC...А почему-бы не дать шанс : 1)контроллеру заряда батареи 2)контроллеру сенсорного выключателя ...тем более 19 часов назад, makar.i сказал: в общем аппарат живой , осталось дело за малым
banned Опубликовано 4 апреля, 2019 Автор Опубликовано 4 апреля, 2019 12 часов назад, verniy68 сказал: @makar.i , ты делаешь ставку на DC/DC...А почему-бы не дать шанс : 1)контроллеру заряда батареи 2)контроллеру сенсорного выключателя ...тем более ну знать бы что это , было бы дать шанс . По схеме прозвонки , контроллер заряда в другом месте да и к тому же если снять этот якобы dc-dc зарядка идет и на дисплее отображается . так что это отпадает Дроссель поменян, 4 нога в воздух поднята , ситуаци след . dc-dc не работает если ногу 4 на + пит замкнуть , подскакивает ток потребления за 1 А, если удалить микросхему или на корпус , все работает . парадокс однако ....
verniy68 Опубликовано 4 апреля, 2019 Опубликовано 4 апреля, 2019 @makar.i не уверен,но глянь TTP223-BA6 (подключение)
banned Опубликовано 4 апреля, 2019 Автор Опубликовано 4 апреля, 2019 10 часов назад, verniy68 сказал: @makar.i не уверен,но глянь TTP223-BA6 (подключение) у меня дроссель стоит с 5 ноги на 1 далее диод шоттки . это явно dc-dc Это скрытый контент, для просмотра сообщения Вы должны быть Участником форума. Войти или Регистрация
wlad3010 Опубликовано 4 апреля, 2019 Опубликовано 4 апреля, 2019 1 час назад, makar.i сказал: это явно dc-dc dc-dc повышающий, не в цепи питания подсветки случаем. В продаже всего у 1-го китайца, и даташита у него нет.
verniy68 Опубликовано 4 апреля, 2019 Опубликовано 4 апреля, 2019 @wlad3010 на фото подсветка вроде есть
verniy68 Опубликовано 4 апреля, 2019 Опубликовано 4 апреля, 2019 @makar.i Это скрытый контент, для просмотра сообщения Вы должны быть Участником форума. Войти или Регистрация посмотри Это скрытый контент, для просмотра сообщения Вы должны быть Участником форума. Войти или Регистрация Это скрытый контент, для просмотра сообщения Вы должны быть Участником форума. Войти или Регистрация
banned Опубликовано 4 апреля, 2019 Автор Опубликовано 4 апреля, 2019 (изменено) виновник найден Это скрытый контент, для просмотра сообщения Вы должны быть Участником форума. Войти или Регистрация еще одна не понятная фигня . черная стрелка это с первого в посту DC-DC 5.2 V красная с разьема зарядки Это скрытый контент, для просмотра сообщения Вы должны быть Участником форума. Войти или Регистрация Изменено 4 апреля, 2019 пользователем makar.i
banned Опубликовано 4 апреля, 2019 Автор Опубликовано 4 апреля, 2019 (изменено) значит ситуация такая , восстановил все , поставил я взамен S3542 = B6287m предварительно сняв эту B84X и все встало в норму. При подключении батареи потребление сотые mA при нажатии вкл. появляется 3 в с дросселя(выше общее фото ) уходит на 4 выв ., B6287m она включается и на выходе имеем 5,2 в при входе на 5 выв этой микры 3,8 с батареи .. Пока так))). Аппратат работает , сейчас проверю идет ли зарядка Изменено 4 апреля, 2019 пользователем makar.i
banned Опубликовано 4 апреля, 2019 Автор Опубликовано 4 апреля, 2019 мои познания зашли в тупик при снятой этой микре Это скрытый контент, для просмотра сообщения Вы должны быть Участником форума. Войти или Регистрация
Рекомендуемые сообщения