Информация о файле
AKAI 29CTU80BB, Chassis ETA-5, не включается в рабочий режим
В ремонте тв. AKAI 29CTU80BB с диагнозом не включается в рабочий режим.
Отключил строчную развёртку, повесив в качестве нагрузки лампу на 60вт, подал питание на тв.
Замеры показали B+ 55,2V ( в дежурном режиме)
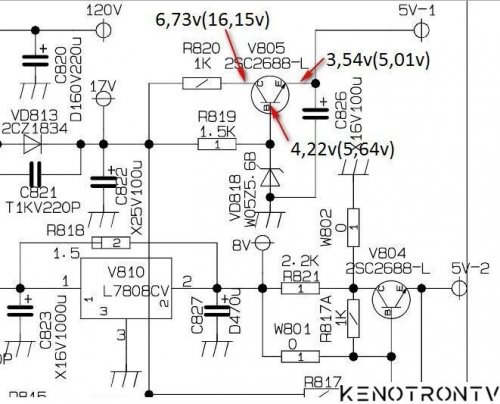
На линии 5V-1 присутствует 3,54V, что является недопустимым для стабилизатора.
Перевести БП в рабочий режим можно к примеру выпаяв V803(C1815), что и было сделано
При этом питание B+ стало 130V, а стабилизированное изменилось следующим образом ( в скобках в рабоч. реж.)
Из приведённой схемы видно, что выходное напряжение стабилизатора зависит от входного, что указывает на его неисправность.
По изменению напруги на базе V805 (больше 1V) легко вычислить и виновника торжества.
Замена стабилитрона VD818 (5,6V) вернуло телевизору работоспособность.
