Информация о файле
Схема и инструкция по регул. ESR-micro v3.1
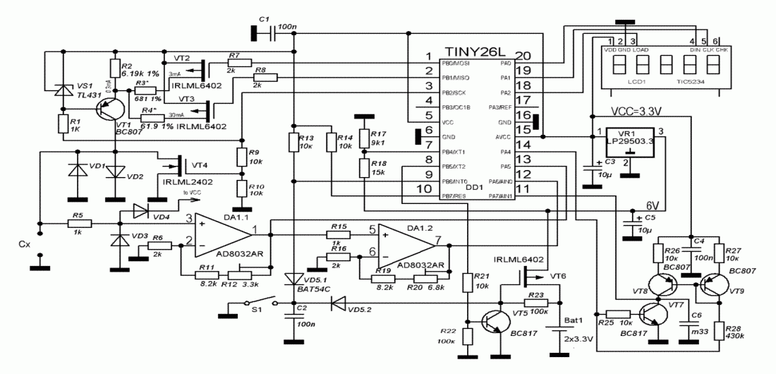
ИНСТРУКЦИЯ ПО РЕГУЛИРОВКЕ
1. Вставить элементы питания
2. Замкнуть щупы
3. Нажать кнопку
4. На дисплее «CALIbr»
5. На дисплее 0.00 oh
6. Нажатием кнопки переключить в режим «С»
7. Подключить к щупам образцовую емкость 220-470мкФ
8. Регулировкой R12 настроить нужные показания
9. Удерживая кнопку, выключить
10. Повторить п.2-п.5 (режим д.быть «ESR»)
11. Подключить к щупам резистор 0.33…0.68 ом
12. Регулировкой R20 настроить нужные показания (R12 не трогать!)
R12 – с правой стороны платы (если смотреть на плату со стороны деталей ЖКИ вверх)
R20 – соответственно с левой стороны платы
Что нового в версии 28.02.2023 11:37 Просмотр изменений
Размещено
Инструкция пользователя
ESR+LCF/R/ESRa+LCFPmeter_V3.4
