Информация о файле
Rolsen RL-42_49_55D1509F T2C/RL-55D1509FT2C
Main PCB_MSD3463-T8D1
ПУЛЬТ JX-1252(1)
MSD3463 software upgrades (After Service)
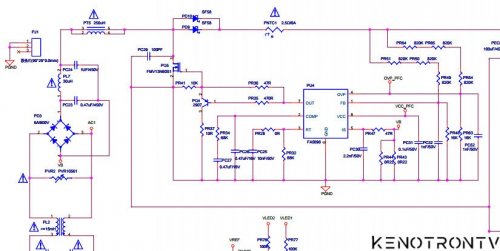
T4277.MSD3463-T8D1(150WL_circuit diagram-PCB V3
Software upgrade method:
Recorded all the ADC and the white balance data of all the message source in factory menu before
upgrade(FLASH initialization may occur after the upgrade, flush color calibration data, then restore the data you
have been recorded):
1) Safe software file to the USB drive.
2) Insert USB drive into the USB terminal and power on TV.
3) Wait a moment for the auto-upgrade to be initiated.
4) After TV re-started, you may take out the USB drive.
Для входа в сервисное меню нажмите кнопки
на ПДУ- " MENU 8202 ".
ПДУ серии JX-1252(1)

Рекомендуемые комментарии
Напишите свой первый подробный комментарий!
Для публикации сообщений создайте учётную запись или авторизуйтесь
Вы должны быть пользователем, чтобы оставить комментарий
Создать аккаунт
Это очень просто!
РегистрацияВойти
Уже есть аккаунт? Войти в систему.
Войти