Перейти к содержанию

2 изображения

Информация о файле

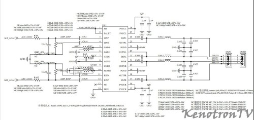
TP.MT5522S.PC822 

IC Main Chip, MT5522HHMJ ,64bit, Quad-Core, HSBGA802

EMMC FLASH芯片 ,IC EMMC FLASH,8GB,64Gb,MLC,FBGA153,SMD,KLM8G1GETF-B041,SAMSUNG


Обратная связь

Рекомендуемые комментарии

Напишите свой первый подробный комментарий!
И кнопка «Скачать файл» станет доступной для скачивания!

Для публикации сообщений создайте учётную запись или авторизуйтесь

Вы должны быть пользователем, чтобы оставить комментарий

Создать аккаунт

Это очень просто!

Регистрация

Войти

Уже есть аккаунт? Войти в систему.

Войти
  • Избранное

    • HOLLEBERG HTV-LED43FHDS101T2, TP.MT5510S.PB803, ST4251B03-2, ПО USB
      HOLLEBERG HTV-LED43FHDS101T2, TP.MT5510S.PB803, ST4251B03-2
      В архиве ПО USB ( allupgrade_5510_8G_1G_ref70.pkg)
      HTV-LED43FHDS101T2 -CS569898_CX_TK2007_216_MT5510S_PB803
      RUSSIAN_ST4251B03_2_IR513EU_LOGO_HOLLEBERG_DD_REF70_8G_1G_V1_9_0_043b45ce_20200902_114759
        • Отлично!
      • 2 ответа
    • SHARP LC-60LE740RU, DUNTKG031FM01 (MediaTek MSD3393LU),  FLASH NAND HY27UF082G2B
      SHARP LC-60LE740RU
      MEMORY FLASH NAND HY27UF082G2B
      24C02-IC2005.bin
      Далее подробно состав TV по фото:
      Телевизор — Sharp LC-60LE740RU, сделан в Польше.
      По составу и платам:
      🔹 Main board (MainUnit)
      Плата: DUNTKG031FM01 / KG0311
      Используется также обозначение: QPWBXG031WJN2
      Основной процессор: MediaTek MSD3393LU
      Память: DDR + NAND Flash (Winbond / Spansion, видны на фото)
      Интерфейсы: 4×HDMI, SCART, компонент, VGA, LAN, USB, тюнер.
      🔹 T-CON board
      Плата: DUNTKG041FM01 / 627698-44LP / KG0411
      Контроллер матрицы, связан шлейфами LVDS с Main.
      Основной чип — RTD2483RD (Realtek)
      🔹 Power board (PSU)
      Плата: RUNTKA933WJQZ
      Производство Delta Electronics.
      Выдаёт стандартные напряжения 5 V / 12 V / 24 V.
      🔹 Матрица
      Матрица: LK600D3LF23 (или LK600D3LF21/LF23 в зависимости от ревизии)
      Диагональ: 60", панель UV²A (Sharp).
      Подсветка Edge LED.
      📦 Итого, состав TV Sharp LC-60LE740RU:
      MainBoard: DUNTKG031FM01 (MediaTek MSD3393LU)
      T-CON: DUNTKG041FM01
      PowerBoard: RUNTKA933WJQZ
      Panel: LK600D3LF23
      Wi-Fi модуль: UWA-BR100 (опциональный, через USB)
      IR / кнопочная плата: DUNTKD071FM01
        • Спасибо
      • 0 ответов
    • Samsung UE43AU9070UXRU полный комплект дампов под UFPI и RT809H
      Samsung UE43AU9070UXRU
      панель: СY-SA043HGHY3V на планке: ST4251D01-B Ver.2.1
      main: BN41-02844D BN94-16838Z
      шасси: Y21_NIKE_L_BUILT_IN
      проц: SDP19403 VER.01
      EMMC: THGBMJG6C1LBAILзаменена на KLM8G1GETF-B041
      версия ПО: T-NKLADEUC-2220.9,BT-S
      THGBMJG6C1LBAIL слита RT809H (т.к. не получилось нормально слить на UFPI) и этот дамп зашит в KLM8G1GETF-B041.
      Далее KLM8G1GETF-B041 слита на UFPI, поставлена в телевизор. Проверено, всё работает!
      В комплекте два дампа EMMC под RT809H и под UFPI, eEPROM и два SPI.
       
       
       
        • Спасибо
      • 0 ответов
    • Haier 50 Smart TV BX, USB Firmware Software
      50 Smart TV BX, T-con CC500PV1D
      USB Firmware Software
      upgrade_no_tvcertificate.pkg
       
        • Спасибо
        • Отлично!
      • 2 ответа
    • LG 42LV3400-ZA Main: EAX64290501 (0)
      LG 42LV3400-ZA
      Main: L*01U (*:A,B,C,D,J,L,T)
      EAX64290501 (0)
      Panel: T420HW08 V.9
      В архиве:
      NAND Flash HYNIX H27U168F2BTR BC, ID: 0xADF1001DADF1001D
      Flash W25Q80
      EEPROM IC 401 24C256
       
      • 0 ответов
  • Статистика Загрузок

    9 275
    Файлы
    1 657
    Комментариев
    1 080
    Отзывов

Объявления

Стена

Стена

Ваше имя латинскими буквами

×
×
  • Создать...

Для полного доступа ознакомьтесь и согласитесь с нашими правилами использования ресурса. Пожалуйста, уделите этому внимание и прочтите правила внимательно!

Правила Условия использования Политика конфиденциальности Мы разместили cookie-файлы на ваше устройство, чтобы помочь сделать этот сайт лучше. Вы можете изменить свои настройки cookie-файлов, или продолжить без изменения настроек.