Перейти к содержанию

5 изображений

Информация о файле

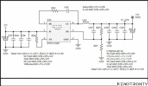
Shivaki LCD STV-32LED13W -- TP.S512.PB83 chassis circuit diagram
Panel LC320TU3A
CP71006_SGD_TP_S512_PB83_RUSSIA_LC320TU3A_REF46_AT_R93420_xACC1_20141216_174716.zip


Обратная связь

Рекомендуемые комментарии

Напишите свой первый подробный комментарий!
И кнопка «Скачать файл» станет доступной для скачивания!

Для публикации сообщений создайте учётную запись или авторизуйтесь

Вы должны быть пользователем, чтобы оставить комментарий

Создать аккаунт

Это очень просто!

Регистрация

Войти

Уже есть аккаунт? Войти в систему.

Войти
  • Избранное

    • Варианты прошивки ПО USB TV
      Варианты прошивки TV ERISSON 

      Скидываем файлы на USB накопитель:



      Скрытый контент
        (Вариант 1). Подключаем USB-- включаем вилку шнура питания в розетку—(горит светодиод-ТВ в дежурном режиме) зажимаем кн. «Power» на ТВ и держим секунд 10-15.
      Светодиод должен начать моргать и должна пойти прошивка.
      (Вариант 2).
      Шнур ТВ не подключен к 220В -Подключаем USB-- зажимаем кн. «Power» на ТВ и держим при этом включаем вилку шнура питания в розетку — секунд через 10 светодиод должен начать моргать и должна пойти прошивка.
      (Вариант 3).
      Выключаем от розетки ТВ—вставляем накопитель—включаем шнур питания в розетку — ТВ должен сам начать прошиваться, ход прошивки отображается на экране.
      (Вариант 4). Вставляем накопитель пытаемся в пользовательском меню найти пункт «Обновление ПО» и произвести обновление.
      (Вариант 5). Вставляем накопитель в ТВ в разъём (USB 2.0)
      Заходим в сервис: MENU 1147*, выбираем пункт «SYS Upgrade»-- пытаемся обновить ТВ через данный пункт сервисного меню.



      * По одному из описанному выше вариантов ТВ должен обновить ПО.
      P/S  Если обновить не получится, то тогда нужно рассматривать вариант прошивки тв программатором.
      * Здесь представлен вариант прошивки для ТВ 28LEA20T2SM
        • Спасибо
        • Отлично!
      • 56 ответов
    • Hi RX-32F02FB, HV320FHB-F41, USB Firmware Software
      USB Firmware Software: 
      RX-32F02FB H198_Russia_P50_352V50_352E_2x512M_8G_PAL_T2_C_SW600ma_InvertOff_dolbyon
      HV320FHB_F41_IR_RUSSIA_HI_08F7_8O8W_TitanOS1_HI_861f33dda10_20230718_114703_NO
      • 1 ответ
    • Starwind SW-LED50UA401SW
      Зависал на заставке, не разбирал, обновил по USB.
      Лого будет другое, пульт подходит! 
      Русский язык есть.
      07AC88703CE79D4DE16CBFD7B86202CC *RTK2851P.IMG
      Порядок обновления, дамп в корень кинуть файл RTK2851P.img, вставить флешку, зажать кнопку вкл и вставить в розетку провод!
       
      • 0 ответов
    • HOLLEBERG HTV-LED43FHDS101T2, TP.MT5510S.PB803, ST4251B03-2, ПО USB
      HOLLEBERG HTV-LED43FHDS101T2, TP.MT5510S.PB803, ST4251B03-2
      В архиве ПО USB ( allupgrade_5510_8G_1G_ref70.pkg)
      HTV-LED43FHDS101T2 -CS569898_CX_TK2007_216_MT5510S_PB803
      RUSSIAN_ST4251B03_2_IR513EU_LOGO_HOLLEBERG_DD_REF70_8G_1G_V1_9_0_043b45ce_20200902_114759
        • Отлично!
      • 5 ответов
    • SHARP LC-60LE740RU, DUNTKG031FM01 (MediaTek MSD3393LU),  FLASH NAND HY27UF082G2B
      SHARP LC-60LE740RU
      MEMORY FLASH NAND HY27UF082G2B
      24C02-IC2005.bin
      Далее подробно состав TV по фото:
      Телевизор — Sharp LC-60LE740RU, сделан в Польше.
      По составу и платам:
      🔹 Main board (MainUnit)
      Плата: DUNTKG031FM01 / KG0311
      Используется также обозначение: QPWBXG031WJN2
      Основной процессор: MediaTek MSD3393LU
      Память: DDR + NAND Flash (Winbond / Spansion, видны на фото)
      Интерфейсы: 4×HDMI, SCART, компонент, VGA, LAN, USB, тюнер.
      🔹 T-CON board
      Плата: DUNTKG041FM01 / 627698-44LP / KG0411
      Контроллер матрицы, связан шлейфами LVDS с Main.
      Основной чип — RTD2483RD (Realtek)
      🔹 Power board (PSU)
      Плата: RUNTKA933WJQZ
      Производство Delta Electronics.
      Выдаёт стандартные напряжения 5 V / 12 V / 24 V.
      🔹 Матрица
      Матрица: LK600D3LF23 (или LK600D3LF21/LF23 в зависимости от ревизии)
      Диагональ: 60", панель UV²A (Sharp).
      Подсветка Edge LED.
      📦 Итого, состав TV Sharp LC-60LE740RU:
      MainBoard: DUNTKG031FM01 (MediaTek MSD3393LU)
      T-CON: DUNTKG041FM01
      PowerBoard: RUNTKA933WJQZ
      Panel: LK600D3LF23
      Wi-Fi модуль: UWA-BR100 (опциональный, через USB)
      IR / кнопочная плата: DUNTKD071FM01
        • Спасибо
      • 0 ответов
  • Статистика Загрузок

    9 279
    Файлы
    1 712
    Комментариев
    1 089
    Отзывов

Объявления

×
×
  • Создать...

Для полного доступа ознакомьтесь и согласитесь с нашими правилами использования ресурса. Пожалуйста, уделите этому внимание и прочтите правила внимательно!

Правила Условия использования Политика конфиденциальности Мы разместили cookie-файлы на ваше устройство, чтобы помочь сделать этот сайт лучше. Вы можете изменить свои настройки cookie-файлов, или продолжить без изменения настроек.