Информация о файле
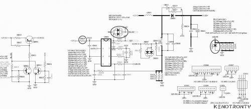
ROLSEN RL-19E1301GU, main TP.VST59.P63
Cpu TSMV59XE-Z1
Flash EN25Q32B
Panel HM185WX3-300 + Panel M185BGE-L02
Tuner NC/CDT-3NP5I1-10
В архиве схема тв (small size diagram TP.VST59+P63), две прошивки Flash EN25Q32B на разные панели.
Считана программатором TRITON v5.7T
M185BGE-L02, 4 3W ROLSEN, FY-CY58E
ROLSEN RL-19E1301GU.zip
small size diagram TP.VST59+P63.zip
19M3F_TP.VST59.P63_M185BGE-L02_4 3W_ROLSEN_FY-CY58E.zip2.71 MB
1W045009_A-13014_22SE5F_TP.VST59.P63_20130619-_M215HGE-L02_Rubin_FY-CY58E_PinToPin-Key
ASANO.3 RB-19 22 24SE5 TP.VST59.P63(circuit diagram).pdf
ASANO.3 RB-19 22 24SE5 TP.VST59.P63+Trouble+Shooting.pdf
ASANO.4 Firmware_22SE5F_1W045009_A-13018_22M1A_TP.VST59.P63(V59XU)_20130902-_M215HGE-L02_Rubin_FY-CY58E.
Объем дампа: ∙4,00 MB ! (ROLSEN RL-19E1301GU.zip)
Hello MStar! :AMD64
Mainboard: T(P).VST59x.x/VST29.x
Platform: TSUMV59Xx (pin=100)
Kernel [OK]
Софт, размером в·
hex: 0x03759B4
dec: 3627444
Имеем: 3627444 байт! (3542 KB) Checksum: √OK! Soft: 013E
Софт в порядке!
Что нового в версии 19.03.2021 11:46 Просмотр изменений
Размещено
Для этой версии изменений нет.
