Информация о файле
Data Sheet - ШИМ - контроллеры импульсных блоков питания
(корпус SOT23-6, SOT23-6L, SOT-26, SSOT-6)
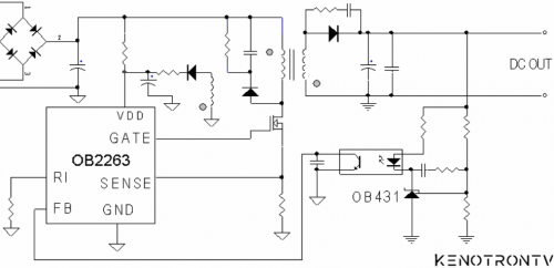
OB2263 возможная замена на NCP1250
SSC2S110 = ICM801S - SMD marking cod 2S110 SK1N2
ACT511US - SMD marking code FSGT
AP8263E6R AP8263E6VR - SMD marking code ?
UC3873G UC3873L - SMD marking code U873
UC3863G UC3863L - SMD marking code U863
AT3263S6 - SMD marking code ?
CMD2262 CMD2263 CMD2264 - SMD marking code ?
CR6848S - SMD marking code ?
CR6850S - SMD marking code ?
6851S - SMD marking code ?
FAN6862TY - SMD marking code ABx
GR8830 - SMD marking code 30xx
GR8836 - SMD marking code 36xx
H6849NF - SMD marking code ?
H6850NF - SMD marking code?
HT2263MP - SMD marking code ?
HT2273 - SMD marking code 73xxx
KP201 - SMD marking code ?
LD7531GL LD7531PL - SMD marking code xxP/31
LD7535IL LD7535BL - SMD marking code xxP/35
LD7536RGL - SMD marking code xxP/36
L LD7550BL - SMD marking code xxP/50
LD7550-BBL - SMD marking code xxP/50B
LD273 - SMD marking code LP2273
AP8263 - SMD marking code ?
PWM CONTROLLER
CURRENT MODE
SP6850AS26RG SP6850BS26RG - SMD marking code 85Axx / 850xx
SGP400 - SMD marking code AAKxx
SG6860TY - SMD marking code AAQxx
SG6859TZ - SMD marking code AAJxx
SG6858TZ - SMD marking code AAIxx
SG684965TZ - SMD marking code BB
SG6848T SG6848T1 SG6848T2 - SMD marking code Eaxxx / AAHBx / EAxxx
SG5701TZ - SMD marking code AAExx
OB2252MP - SMD marking code 52xxx
OB2262MP - SMD marking code 62xxx
OB2263MP - SMD marking code 63xxx
OB2273MP - SMD marking code 73xxx
PT4201E23F - SMD marking code 4201
